Pasar al contenido principal
Bolivia

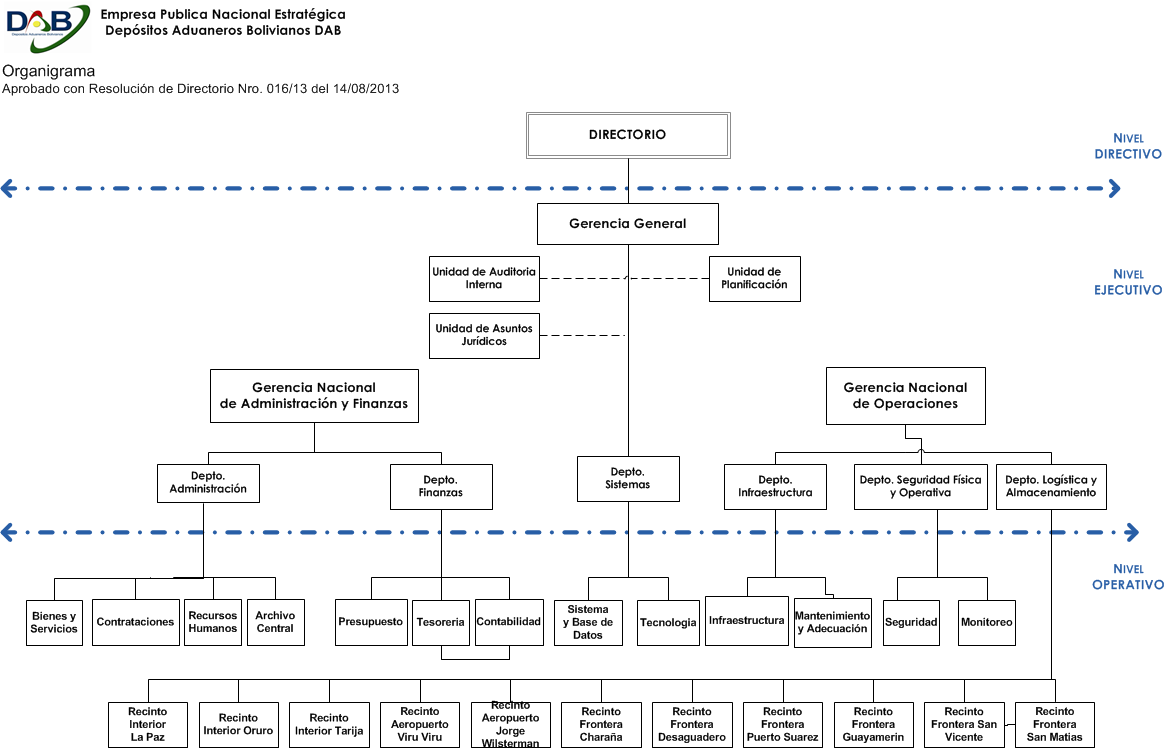
Organigrama